Revolutionizing Neonatal Care with Omadre Medico Introduction

Omadre Medico partnered with Techginity to develop a transformative breast milk management ecosystem that enhances neonatal care. The solution features apps for nurses, doctors, and mothers, integrated with a robust analytics platform. This system optimizes workflows, improves safety, and empowers all stakeholders involved in neonatal intensive care units (NICUs). This case study delves into the technical workflows, system architecture, and impact of the platform.
- Predictive Analytics
- Stakeholder Engagement
- Error Reduction
- Cloud Deployment
Challenges and Goals
Challenges in NICUs:
- Risk of misadministration of breast milk due to manual tracking.
- Inefficient workflows, leading to increased time and effort for nurses.
- Limited data analytics for feeding optimization and infant growth tracking.
Goals:
- Develop a secure, scalable, and modular ecosystem for milk management.
- Build tailored applications for nurses, doctors, and mothers.
- Integrate an analytics platform to enable data-driven decisions.
- Ensure GDPR compliance for secure handling of sensitive healthcare data.
Technical Workflows
Milk Management Workflow
- Milk Labeling:
- Breast milk bottles are labeled with unique QR/barcodes using the Mother App.
- The label includes metadata: mother’s ID, date, time of pumping, and nutritional data.
- Storage and Tracking:
- Bottles are scanned upon entry into the NICU, linking storage locations to the hospital database.
- The Nurse App tracks inventory levels and expiration dates.
- Feeding Administration:
- Nurses scan the bottle and infant wristband for validation before feeding.
- The system cross-checks the database for matching mother-infant pairs.
- Data Logging:
- Feeding details (time, quantity, nutritional information) are logged in the database.
- Data is accessible to doctors and mothers for review.
Analytics Workflow
- Data Collection:
- Feeding logs, inventory data, and infant growth metrics are continuously recorded.
- Data Processing:
- The analytics engine aggregates data using an ETL (Extract, Transform, Load) pipeline.
- Real-time data streams are processed via Apache Kafka for high throughput.
- Analytics Dashboard:
- Visualizes feeding trends, inventory forecasts, and infant growth progress.
- Predictive models identify potential nutritional deficiencies.
Communication Workflow
- Nurse-Doctor Communication:
- Alerts and notifications about feeding schedules, stock shortages, or discrepancies.
- Shared access to infant growth charts and feeding history.
- Mother Engagement:
- Real-time updates on their child’s feeding history and progress.
- Educational resources and support messages through the Mother App.
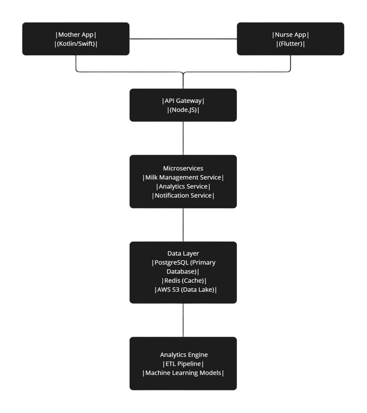
System Architecture

High-Level Architecture
- Frontend:
- Nurse App: Flutter-based mobile app with real-time validation workflows.
- Doctor App: React Native app with interactive charts and growth analytics.
- Mother App: Kotlin/Swift apps with a user-friendly interface for engagement.
- Backend:
- API Gateway: Built with Node.js to manage communication between frontend apps and microservices.
- Microservices:
- Milk Management Service: Handles QR code generation, inventory tracking, and feeding validation.
- Analytics Service: Processes feeding and growth data for dashboards.
- Notification Service: Sends alerts and updates to users.
- Data Layer:
- Primary Database: PostgreSQL for structured data (feeding logs, user profiles, inventory).
- Cache Layer: Redis for low-latency data access.
- Data Lake: AWS S3 for storing raw feeding logs and growth data.
- Analytics Layer:
- ETL pipeline for data processing.
- Machine learning models (built using Python and TensorFlow) for predictive analytics.
- Visualization tools (D3.js and Angular) for dashboard rendering.
- Infrastructure:
- Cloud Provider: AWS for scalable compute (EC2), storage (S3), and database (RDS).
- Containerization: Docker and Kubernetes for service orchestration.
- Monitoring: Prometheus and Grafana for performance monitoring.
Detailed Technical Diagram
Development Timeline
Phase 1: MVP (3 Months)
- Month 1: Requirement gathering, architecture design, and API development.
- Month 2: Nurse App and basic milk management module.
- Month 3: Integration testing and deployment in a pilot hospital.
Phase 2: Ecosystem Development (6 Months)
- Months 4-5: Development of Doctor and Mother Apps, advanced analytics.
- Months 6-7: Integration of machine learning models and real-time notifications.
- Months 8-9: System-wide testing, scalability enhancements, and full deployment.
Results
- Operational Efficiency:
- Reduced manual errors in milk management by 95%.
- Saved 2 hours per day per nurse on inventory tasks.
- Patient Safety:
- Zero incidents of milk misadministration in pilot hospitals.
- Improved growth metrics for NICU infants through personalized feeding plans.
- Empowered Stakeholders:
- Doctors gained actionable insights into infant nutrition.
- Mothers felt more engaged and informed about their child’s care.
- Scalability:
- Doctors gained actionable insights into infant nutrition.
- Mothers felt more engaged and informed about their child’s care.
Conclusion
Techginity’s technical expertise enabled Omadre Medico to deliver a groundbreaking healthcare solution. By integrating advanced workflows, analytics, and scalable architecture, the platform transformed neonatal care in Spain. This case study underscores the importance of tailored, data-driven solutions in addressing complex healthcare challenges.
Engineer Smarter, Faster and More Scalable Digital Systems
Partner with Techginity to build GenAI powered agentic solutions, modern digital experiences, and scalable lo code engineering products tailored to your business needs.
.png)